游戏资讯 想快速通关黑暗神殿?这份详细攻略值得收藏! 兄弟们,今天给大家唠唠黑暗神殿的通关攻略,这可是我熬好几个晚上,死N次才总结出来的血泪经验! 准备工作 咱们得把队伍配置这回我组的配置是这样的:... 2025-06-0898 阅读0 评论莲辞网
游戏资讯 小型亚口鱼群价格多少?购买渠道和挑选方法分享! 今儿个,咱来聊聊我最近捣鼓的一件事儿——钓小型亚口鱼。这名字听着挺唬人,就是一种小鱼。我也不知道这玩意儿有啥用,就是看别人钓得挺欢,我也想试试手气。 摸索阶段 我连在哪儿能钓到这鱼都不知道。后来我在网上到处搜,总算找... 2025-04-19172 阅读0 评论莲辞网
电竞知识 永恒岛稀有怪刷新时间是多久?蹲点攻略看这里! 话说最近我迷上《永恒岛》这游戏,每天都泡在里面,就为那些稀有的玩意儿。今儿个就来跟大家伙儿唠唠,我是咋摸清那些稀有刷新时间的。 摸索阶段 那真是两眼一抹黑,啥也不知道。就知道瞎逛,看见个稀有就跟捡宝似的。后来我就琢磨... 2025-04-17145 阅读0 评论莲辞网
游戏资讯 穿越火线yy怎么下载?新手一看就会的简单教程! 今天跟大家伙儿聊聊我是咋下载那个穿越火线YY的,过程也挺简单的。 我也是一头雾水,不知道这俩玩意儿咋还能扯上关系。后来一打听才知道,,原来是玩穿越火线的时候,大家伙儿都喜欢用YY语音来聊天,方便组队开黑啥的。 下载Y... 2025-04-17190 阅读0 评论莲辞网
综合资源 里世界acg绅士漫画是什么?这篇给你讲个明白! 今天跟大伙儿聊聊我是怎么找那些个,你们懂的,就是那种“里世界”的acg绅士漫画。 我也是两眼一抹黑,啥也不知道。就到处乱搜,什么“邪恶漫画”,“成人ACG”,搜出来的东西,要不就是挂羊头卖狗肉,要不就是画质糊一脸,根... 2025-04-16163 阅读0 评论莲辞网
电竞知识 game for windows有哪些?这几款经典游戏别错过! 话说,最近突然怀旧起来,想重温一下当年在Windows上玩过的那些经典老游戏。你们懂的,就是那种一玩起来就停不下来的感觉。 第一步,当然是找游戏。 这年头,想找老游戏还真不容易。不过好在我还记得几个名字,比如当年通宵... 2025-04-10150 阅读0 评论莲辞网
热点信息 2015年12月里番盘点,经典老番回顾! 说起2015年12月,那可真是个让人热血沸腾的月份!那会儿,我可是个十足的“老司机”,整天就琢磨着找点新鲜刺激的看看。 记得那天,我像往常一样,打开电脑,熟练地敲击着键盘。你别说,那时候的网络环境,找点资源还真不容易... 2025-03-31183 阅读0 评论莲辞网
热点信息 畅玩网游之文化,感受不一样的武侠江湖 [这游戏嘞,我也不懂啥子文化不文化的,反正就是个耍的东西。现在这年轻人嘞,都喜欢猫在屋里头,对着个电脑手机的,也不知道在搞些啥子名堂。我那小孙子,一天到晚就知道抱着个手机,说是打游戏,还说啥子网游。 我问他,这网游是... 2025-03-18194 阅读0 评论莲辞网
攻略技巧 sd高达g世纪wars金手指怎么开?3个步骤轻松搞定! 哎呀妈呀,今儿个我就来跟你们唠唠这个啥子“SD高达G世纪WARS金手指”的事儿。这玩意儿嘞,我听俺们的小年轻们天天念叨,说是能在那个游戏里头搞点小动作,弄得自己厉害得不得了,我就纳闷了,这金手指咋就那么神呢? 俺们的... 2025-03-13199 阅读0 评论莲辞网
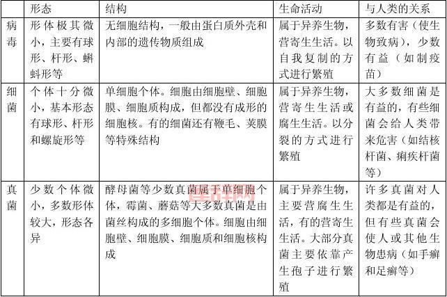
热点信息 真菌的归属之谜:植物还是动物? 今儿咱们来聊聊这个“真菌”到底是啥,是个植物还是动物呢?估计不少人听到“真菌”俩字第一反应就是蘑菇嘞、木耳嘞啥的,觉得肯定是植物,长在地里头的嘛!不过嘿,事实可不是这样,真菌呀,它既不是植物,也不是动物,它可是自成一... 2025-03-11225 阅读0 评论莲辞网